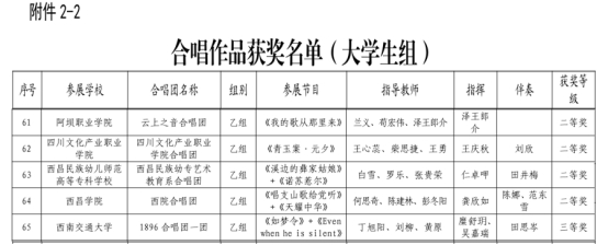
第二届西部学校音乐周展演活动8月26-29日在成都举办,根据近日公布的获奖名单,我校音乐表演专业推报的合唱作品《青玉案·元夕》获得大学生组二等奖。
第二届西部学校音乐周展演活动由四川省教育厅、重庆市教育委员会、贵州省教育厅、云南省教育厅联合举办。活动以合唱为主要内容,以“音润心灵·向美而行”为主题,以提高学生审美和人文素养为目标,致力于搭建西部地区学校师生美育交流品牌项目,促进成渝地区双城经济圈建设及西部学校美育高质量发展。展演活动设大学生组、中小学生组、教师组三个组别,共有省内外304个合唱作品报名参展,报名参展师生总人数达1.8万人
通过参与这样高水平的区域性美育交流活动,进一步拓宽学生的艺术视野,增强学生实践能力与团队协作能力,激发了我校在音乐表演教育领域的创新活力。


文旅学院 钟学丽/文、图
编辑:肖萍