书记 校长信箱
首页
学校概况
学校简介
学校章程
现任领导
教育教学
学生工作部
教务处
融媒学院
文化旅游学院
文化商学院
文博学院
艺术设计学院
文化信息学院
马克思主义学院
人文与国际教育学院
组织机构
党群部门
行政部门
教辅单位
直属单位
招生就业
招生网
就业网
科学研究
科研处
文化产业发展研究中心
平安校园
保卫处
信息公开
开放合作
公共服务
图书档案馆
后勤
工会
书记 校长信箱
学校概况
学校简介
学校章程
现任领导
教育教学
学生工作部
教务处
融媒学院
文化旅游学院
文化商学院
文博学院
艺术设计学院
文化信息学院
马克思主义学院
人文与国际教育学院
组织机构
党群部门
行政部门
教辅单位
直属单位
招生就业
招生网
就业网
科学研究
科研处
文化产业发展研究中心
平安校园
保卫处
信息公开
开放合作
公共服务
图书档案馆
后勤
工会
通知公告
通知公告
当前位置:
首页
->
通知公告
->
正文
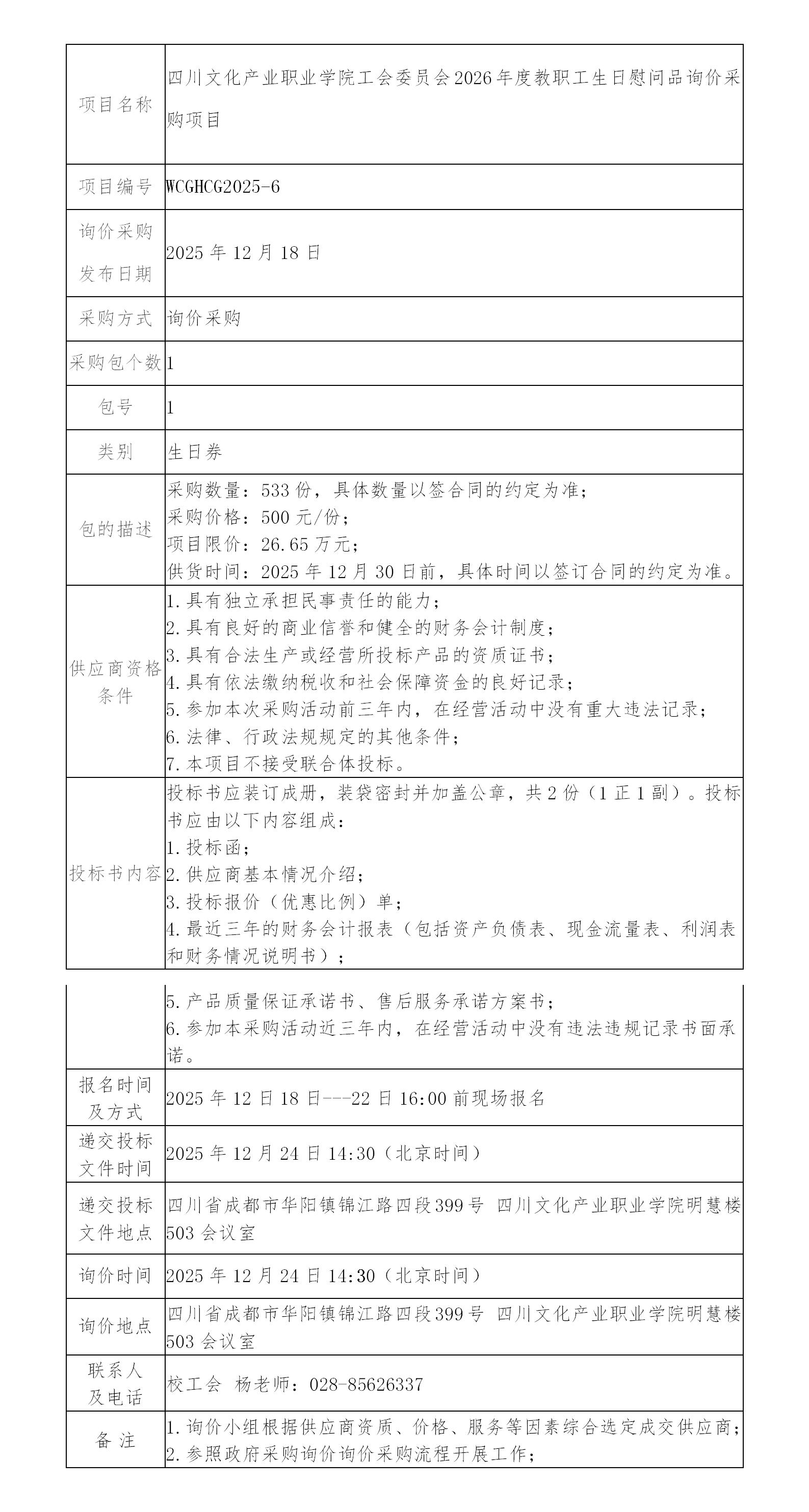
四川文化产业职业学院工会委员会2026年度教职工生日慰问品询价采购公告
发布时间:2025-12-18
来源:
作者:
上一条:
2026-2029年度校园有害生物防治服务项目成交公告
下一条:
四川文化产业职业学院工会委员会2026年元旦春节教职工慰问品...